688191复牌!终止重组,改战略投资

  炒股就看金麒麟分析师研报,权威 ,专业 ,及时,全面,助您挖掘潜力主题机会!

  2月25日晚 ,智洋创新(688191)公告称,公司此前筹划以发行人民币普通股股票 、定向发行可转换公司债券(如有) 、支付现金(如有)等方式购买深圳市灵明光子科技有限公司(简称“灵明光子”)控股权,同时拟募集配套资金 。因交易双方未能就交易核心条款达成一致意见 ,经审慎研究,公司决定终止筹划本次重大资产重组事项 。公司股票自2月26日开市起复牌。

  虽然重组止步,但智洋创新选择了另一种方式入股灵明光子 ,并有望开展深度合作。

688191复牌!终止重组,改战略投资

688191复牌!终止重组,改战略投资

  战略投资灵明光子 拥有整体出售否决权

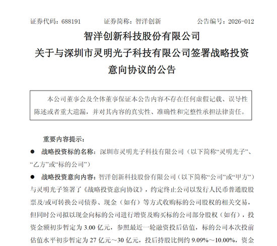
  智洋创新同日公告 ,公司与灵明光子签署《战略投资意向协议》,拟以现金向灵明光子进行增资及购买部分股权(如有),投资金额初步暂定为3.00亿元 。灵明光子投前估值水平初步暂定为27亿元至30亿元。智洋创新投后持股比例约9.09%至10.00%。

  智洋创新预计有权提名一名灵明光子的董事候选人 ,并拥有灵明光子的整体出售否决权 。

  灵明光子是国内高质量dToF(直接飞行时间)传感芯片及系统解决方案提供商 ,致力于帮助智能终端、激光雷达(LIDAR)、智能驾驶与消费电子实现更高效 、更精准的机器视觉3D感知能力。

  企查查显示,灵明光子成立于2018年,融资至C+轮 ,投资方中不乏真格基金、小米产投、高榕资本 、美团龙珠、基石资本等头部投资机构。

  根据智洋创新披露的灵明光子财务数据,灵明光子2025年底总资产约2.81亿元,2024、2025年营收分别为5138万元 、1.14亿元 。但灵明光子仍处于亏损状态 ,2024年、2025年净利润分别为-9297万元、-5350万元。

688191复牌!终止重组,改战略投资

  图 灵明光子近两年财务数据(单位:万元)

  双方将加强激光雷达芯片及模组合作

  在《战略投资协议》中,智洋创新和灵明光子约定了双方战略合作的四方面内容。

  双方将在激光雷达方面开展研发合作 ,结合智洋创新在行业应用场景的丰富数据和灵明光子在激光雷达芯片设计的经验,设计匹配智洋创新实际需求的新一代激光雷达芯片及模组 。

  在智洋创新采纳灵明光子设计制造的激光雷达芯片及模组的前提下,由智洋创新向灵明光子采购激光雷达芯片及模组 ,并应用于智洋创新的雷视一体化产品上。

  双方合力推动激光雷达搭载设备在智能巡检业务上的应用,力争形成相关技术方案的更新迭代。

  同等条件下优先选择对方进行资本和股权层面的合作,包括但不限于通过股权投资 、合资等形式为灵明光子提供资金与业务支持 ,实现产业合作 。同时 ,利用智洋创新的资源及影响力,协助灵明光子拓宽融资渠道、降低融资成本及提高融资效率,提升灵明光子的公司治理水平 。

  智洋创新表示 ,《战略投资意向协议》属于框架性协议,对公司2026年度及未来业绩不构成直接影响,对公司业绩的具体影响需视下一步具体项目推进和实施情况来确定。智洋创新产品体系覆盖工业大模型、智能感知终端 、具身智能无人机等 ,智能巡检业务覆盖电力 、水利、轨交等多个行业,与标的公司在技术产品、供应链以及行业市场等方面存在协同效应。本次交易属于公司的战略性产业投资,有助于公司补强供应产业链 ,促进研发能力提升,加速公司无人机产品和雷视融合的智能终端产品的战略实施,增强公司的综合竞争实力 。

  财报显示 ,智洋创新2025年前三季度实现营收7.53亿元,同比增长11.38%;实现归母净利润约4594万元,同比增长24.97%。停牌前公司总市值88.98亿元。

  记者注意到 ,2月24日晚 ,开普云同样宣告终止重大资产重组,但公司同日抛出5000万至1亿元回购计划“护盘 ” 。开普云表示,仍将积极通过内生式发展与外延并购并举的方式 ,增强算力运营 、数据存储能力,持续建设“算存运 ”AI基础设施综合能力,深化AI技术在行业客户核心应用场景的落地。

  作者:王玉晴

发表评论