周一停牌!301362 切入PCB制造领域

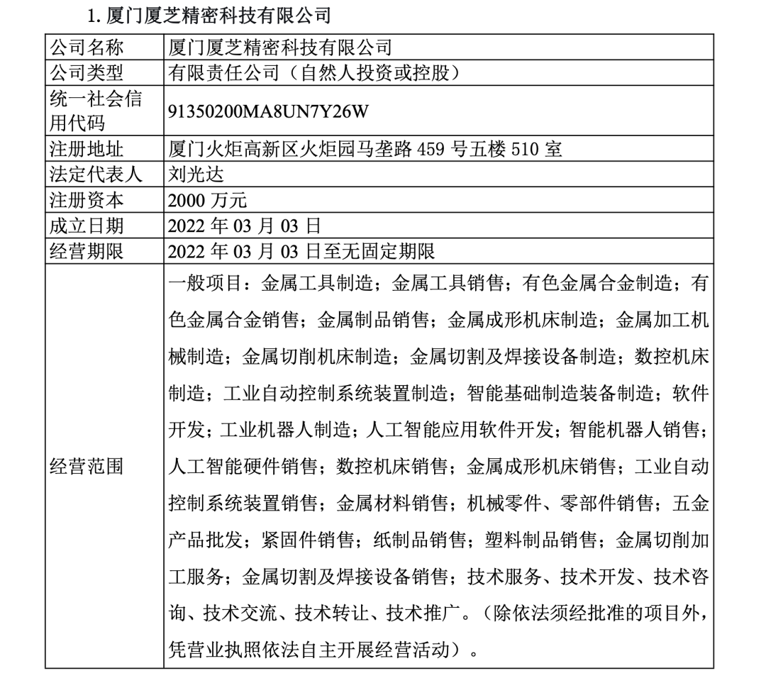
1月18日晚,民爆光电(301362)公告称 ,公司正在筹划发行股份及支付现金方式,购买厦门麦达智能科技有限公司(简称“厦门麦达 ”)持有的厦门厦芝精密科技有限公司(简称“厦芝精密”)和江西麦达智能科技有限公司(简称“江西麦达”)100%的股份,并募集配套资金。公司与厦芝精密和江西麦达的控股股东厦门麦达签署《收购意向协议》 ,公司股票1月19日(星期一)开市起停牌 。
截至1月16日收盘,民爆光电股价报44.98元/股,当日涨幅达0.11% ,总市值为47.08亿元。
民爆光电表示,公司筹划发行股份及支付现金购买资产并募集配套资金事项目前正处于筹划阶段,交易各方尚未签署正式的交易协议。具体交易方案仍在商讨论证中 ,尚存在不确定性 。本次交易尚需履行必要的内部决策程序,并经有权监管机构批准后方可正式实施,能否通过审批尚存在一定不确定性。

根据公告,民爆光电本次收购的标的公司厦芝精密和江西麦达 ,聚焦微型钻针的研发 、生产与销售,深耕PCB制造核心耗材领域,为全球PCB龙头客户提供专业的微孔加工技术解决方案。PCB钻针作为PCB制造的专用核心耗材 ,核心功能是通过精准钻孔贯穿电路板层间接点,构建点对点通路,实现电子零件的稳定连通串接 ,是PCB实现信号传输、功能集成的基础器件 。作为专注于高端钻针研发与生产的高新技术企业,公司核心产品为PCB、FPC 、IC载板以及AI PCB加工用钨钢微钻,尺寸覆盖0.09mm—0.35mm ,尤其擅长0.20mm以下极小径微钻的研发与制造。


公开资料显示,民爆光电是一家专业从事LED绿色照明灯具产品的研发、生产和销售的国家级专精特新“小巨人 ”企业。公司主要有商业照明和工业照明两大业务板块,同时近年向植物照明、应急照明 、防爆照明、美容照明等领域布局 。
2025年前三季度 ,民爆光电实现营业总收入12.30亿元,同比下降0.04%;归母净利润1.50亿元,同比下降19.75%。



发表评论